Attention ! Fermeture imminente du forum d’Elektor (pour en savoir plus, cliquer ici). À partir du vendredi 1er mars il ne sera plus possible de s’identifier sur ce forum, mais son contenu restera disponible en lecture seule jusqu’à la fin du mois. Le 1er avril, il sera fermé définitivement.

845 schéma " Atarashi " de 1971

Les deux livres de Francis Ibre : <a href="http://www.elektor.fr/nos" target=_blank><U>Tubes audio anciens & récents</U> (2007)</a> et <a href="http://www.elektor.fr/audiotubes" target=_blank><U>Audio tubes </U> (2010)</a>

845 schéma " Atarashi " de 1971

Postby Alain Taiwan » Mon Feb 04, 2019 3:03 am

Bonjour, depuis plusieurs années, je vous consulte régulièrement, pas forcement pour chercher des info mais simplement faire de la lecture.

aujourd’hui hui, je franchis le pas et vous rejoins. alors, bonjour a tous.

donc Alain, 48 piges, a Taiwan depuis 10 ans.
particularité: connais pas grand chose en Electronique et ça a tendance a exploser a chaque fois mais je désespère pas.

en 2000, j ai voulus faire le 845SE de la revue " led" et j'avais acheter quelque composant, les transfo entre autre puis, quand j'ai déménager pour Taiwan, j'ai tout revendu
donc, jamais réaliser, mais......toujours cette envie d avoir des mono 845 ne m'a jamais quitte.

je possède depuis très longtemps un ampli Jadis DA5 et un pre DPL2, j'en suis très contant malgré les petit truc ici et la. cette ensemble est très agréable a l'écoute.

pour le reste, drive audiomeca MEPHISTO II, dac audiomeca enkianthus, enceinte jensen 38cm supravox , 215 rtf 64 dans une charge clos sphérique sans filtrage, en large bande, la forme de la sphère coupe naturellement vers 110hz et tweeter fostex FT17 H couper a 10k en 6db.

les amplis, mcintosh MC50 sur les tweeter, le jadis sur les 21 et un dyi transistor de 30w sur les 38 avec filtrage actif a 275hrz,

mais revenons a nos mouton, je voulais faire l'ampli de la revue led 161-162-163 mais finalement, je veux plutôt partir sur le schéma de Atarashi. pourquoi !!!! je ne sais pas, mon intérieur me dit de faire celui ci.

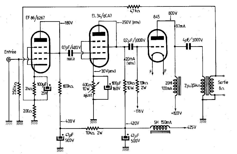
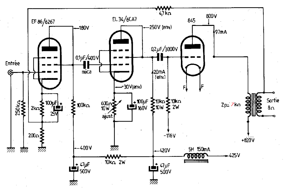
j'ai commencer a chercher les différents composant et en cherchant le condo d'isolement, je me suis trouve face a un problème. je n arrive pas a trouve ce condo de 4uf / 3000v, et un autre problème, celui du transfo de sortie. j'ai regarder sur beaucoup de schéma et aucun n'a ce condo, malgré que je comprenne sont utilité, je pense le supprime ainsi que la self de 20H/ 100mA. et mettre un transfo de sortie de 7k au lieu de 3.5k. mais dans ce cas, je ne sais pas si je doit toujours mettre la sortie du primaire a la masse et si je garde le branchement de la sortie 8ohms a la sortie du primaire. ( joint photo).

ensuit, aux niveau des alims, je vais garder celle prévu par Atarashi sauf avis contraire ( ben oui, il y a des progrès dans les connaissance) mais par contre, pour le chauffage des différente lampes, je voudrais revoir ça. je pense prendre le schéma de led pour les 845, pour les autres, pas encore regarder mais si vous avez des bonnes alim de chauffe........

pour le moment j ai trouve
GEC Z 729 ( wowww très très cher ce tube, plus chère que les 845)
EL34 svetlana ( pas de logo "C")
845 Shuguang we.
transfo de sortie torique, ( j'ai vue que c’était pas mal et très abordable) j'avais trouve des Tango FW 150-10 sr mais vue que je pense prendre du 7k alors je ne les prend pas, de tout facon, ils sont a plus de 2000 euro la paire.
lien du transfo torique. https://sklep.toroidy.pl/en_US/p/-TTG-G ... M70-SE/613

voila, je pense qu en votre compagnie, je vais faire mon premier ampli qui explosera pas.
un grand merci d'avance a vous tous.
PS: je cherche comment mettre les photos et vous les poste.
Alain Taiwan
 
Posts: 24
Joined: Mon Feb 04, 2019 1:37 am

Re: 845 schéma " Atarashi " de 1971

Postby tron_ic » Mon Feb 04, 2019 12:28 pm

Bonjour Alain et bienvenu,

Je pense que tu es bien tombé ici car beaucoup ont réalisé des SE avec des 845 ! En premier lieu bien sûr Francis et ensuite beaucoup d'autres. En cherchant un peu tu trouvera sans autre quantités d'informations en rapport. Mais bon, je comprends facilement que cela ne pourra pas tout de suite être assimilé. il faut un peu de temps, ou plutôt qu'il faut laisser du temps au temps si tu vois ce que je veux dire ! ;)

Perso, c'est ce que j'ai fait car il y à un moment que je souhaitais mettre en oeuvre cette superbe triode de puissance dans de bonnes conditions. J'ai bricolé et optimisé 2/3 choses pour des amis mais rien de bien particulier. Aujourd'hui et par hasard dans ce fil je peux écrire que c'est presque chose faite puisque je finalise un projet avec quelques singularités que je pense très intéressantes. On pourra y revenir le moment venu puisque je compte bientôt présenter ce projet.

Alain Taiwan wrote:...mais toujours cette envie d avoir des mono 845 ne m'a jamais quitte.

Oui je comprends et on pourrait même dire que tôt ou tard la plupart des " triodiste " y arrivent ! ;)

Alain Taiwan wrote:
...je veux plutôt partir sur le schéma de Atarashi. pourquoi !!!! je ne sais pas, mon intérieur me dit de faire celui ci.

Tu as bien fait je pense de mettre de côté le schéma LED car sur de très nombreux points il n'est pas à la hauteur de la 845 ! Je ne connais pas le schéma dont tu nous parles et ne peux donc pas juger. Ceci étant dit le réaliser parce que ton " intérieur " te le fais sentir n'est pas selon moi une bonne approche, je dirai même que c'est une très mauvaise raison et ceci d'autant plus si tu ne dispose pas d'un minimum d'expérience dans le domaine.

Alain Taiwan wrote:
..le condo d'isolement, je me suis trouve face a un problème. je n arrive pas a trouve ce condo de 4uf / 3000v,

Pourquoi et pour où ce condensateur ? Il faudrait que tu postes ton schéma ou que tu nous en dises plus car sans une vue globale de l'ensemble de l'appareil et de l'alimentation on ne pourra pas concrètement t'aider

Alain Taiwan wrote:
...celui du transfo de sortie. j'ai regarder sur beaucoup de schéma et aucun n'a ce condo, malgré que je comprenne sont utilité, je pense le supprime ainsi que la self de 20H/ 100mA.

Je me doute un peu où est ce condensateur, mais la self ??? on ne sais trop rien...pour comprendre il faut le schéma !

Alain Taiwan wrote:et mettre un transfo de sortie de 7k au lieu de 3.5k.


Alain Taiwan wrote:...je ne sais pas si je doit toujours mettre la sortie du primaire a la masse et si je garde le branchement de la sortie 8ohms a la sortie du primaire. ( joint photo).

Oula là ! Ton explication ici n'est pas clair du tout et source de grosse incompréhension !! Et puis un primaire à la masse ???
Le primaire est branché au B+ d'une part et sur l'anode de la 845 rien d'autres !

Alain Taiwan wrote:ensuit, aux niveau des alims, je vais garder celle prévu par Atarashi sauf avis contraire ( ben oui, il y a des progrès dans les connaissance) mais par contre, pour le chauffage des différente lampes, je voudrais revoir ça. je pense prendre le schéma de led pour les 845, pour les autres, pas encore regarder mais si vous avez des bonnes alim de chauffe........

On ne fais pas tout les jours un 845 ! Ce que je te conseillerais c'est de bien réfléchir à comment et avec quel moyen le faire car faire un SE845 juste pour que ça sonne n'à pour moi aucun sens. Je t'encourage plutôt à le penser et à le réaliser comme si tu allais au championnat du monde de la triode ! ;)

Alain Taiwan wrote:transfo de sortie torique,

Je connais ces transfos j'en utilise également ! Toutefois celui que tu mentionnes avec une impédance de 7K et plus indiqué pour une GM70. Mais bon, on peut l'utiliser. Maintenant si tu souhaites des transfos de courses je te suggère de regarder ici.Perso j'ai opté pour un modèle à noyau amorphe le SA-5, mais le S-5 standard et très bien sinon tout indiqué.

Alain Taiwan wrote:PS: je cherche comment mettre les photos et vous les poste.

En bas, sous le tableau de texte tu à un onglet options et un autre Upload attachement ! Tu clique et tu suis les instructions

Salutations. Tony
Imagine ce que tu désires, souhaite ce que tu imagines et tu finiras par créer ce que tu veux !
User avatar
tron_ic
 
Posts: 1391
Joined: Fri Jan 17, 2014 4:34 pm
Location: Switzerland

Re: 845 schéma " Atarashi " de 1971

Postby ecossais » Mon Feb 04, 2019 2:16 pm

Bonjour Alain,
Ce schema a été décrit par J Hiraga dans son livre sur les amplis a tubes et aussi plus en détail dans la revue l'Audiophile. L'ampli Atarashi date du début des années 70 à une époque où il n'existait pas encore de transfos adaptés à la 845 et il faut analyser le schema dans ce contexte.
La liaison LC vers le transfo de sortie est intéressante si tu souhaites utiliser un transfo sans entrefer ou non prévu pour les très hautes tensions présentes dans un ampli 845. Dans le cas contraire tu peux te passer de la self chargeant la 845 ainsi que du condensateur de liaison.

Jean-Noel
My audio life is to make emotional shadows from sounds (Susumu Sakuma)
La Platine (Verdier), pré phono Pacific, amplis monotriodes PX25 et 2A3 RCA monoplaque, Petite Onken
User avatar
ecossais
 
Posts: 1190
Joined: Mon Jan 20, 2014 7:58 am
Location: Bonnie Scotland

Re: 845 schéma " Atarashi " de 1971

Postby Alain Taiwan » Mon Feb 04, 2019 6:48 pm

bonjour et merci pour vos réponse très claire, entre temps, j ai trouver pour poster les photo, et oui, Jean Noel, c est bien celui de livre sur les ampli a tube. aujourd hui j ai regarder de plus près les polarisation mais ce livre parle beaucoup de l histoire du tube mais difficile pour apprendre alors entre les texte et le schéma, j essais de comprendre. je vais prendre mon temps pour le faire cette ampli car je voudrai pas seulement le réaliser mais en comprendre aussi chaque partie. la 1er photo, c est la modif que j ai fait en étudiant les diffèrent schéma.( je sais pas si c'est bon) je doit avoue que je préfet ne pas avoir ce condo de 4uf car l intégralité du "son" passe dedans avec les conséquences de la qualité du condo donc ce condo devrait être plus que excellent sinon, il peux réduire a néant les qualités de la 845. merci Tony pour le lien des transfo, direct dans mes favori,
Attachments
ampli - modif.png
ampli.png
alim.jpg
Alain Taiwan
 
Posts: 24
Joined: Mon Feb 04, 2019 1:37 am

Re: 845 schéma " Atarashi " de 1971

Postby Alain Taiwan » Tue Feb 05, 2019 3:15 am

dans l étude de cette ampli, j apprend enfet sur les ampli en général. et j ai des questions qui me viennent au fur et a mesure donc dans un premier temps, les questions vont être dans tous les sens et pas forcement en rapport direct avec cette ampli.
j essais de détermine aussi chaque rôle des sous ensemble.

sur ce point, ne me dites pas cette partie c est ca et ca sert a ca, je veux essaye de comprendre par moi même avec vos explication.

question en vrac, la contre réaction négative.

je regarde les contre réaction et je retiens la négative ( j'ai bien note une réflexion de Francis sur les contre réaction).
Je me pose divers question. ( comme une contre réaction en courant ou en tension mais j y reviendrai surement car j'ai pas fini de regarder ce chapitre)
Dans un ampli, la source rentre dans une première partie "A''( je connais pas le nom de cette partie et je ne sais pas sont rôle) puis ca vas dans le driver puis dans la puissance.
Je voudrai savoir, es ce que le courant qui ressort du driver (ici la el 34) s'appel le " gain'' ?
J'essais de visualiser ce qui se passe et comment et pourquoi, par ce que, une contre réaction négative laisse le signal identique qu en "boucle ouverte" mais fait chuter le gain. donc si je veux récupérer un certain gain, car, il me semble, que la 845 a besoin de beaucoup de gain en entre pour fonctionner correctement.
alors, je dois faire travailler le driver en boucle ouvert avec un gain plus fort en changeant les valeur des différents courant ( voltage) afin de recéper le même gain d origine mais avec la CR négative. par exemple, a la sortie du driver j ai un gain de 2 en boucle ouvert mais chute a 1 avec la contre réaction négative alors je pousse plus fort le driver pour qu il sort un gain de 4 en boucle ouvert ce qui avec la CR négative me descend a 2.
je sais pas si j arrive a me faire comprendre. lol ( les valeurs utiliser sont uniquement la pour l exemple et ne sont pas réel)
je ne sais pas si je met le bon vocabulaire sur chaque point, désolé.

merci
Alain
Alain Taiwan
 
Posts: 24
Joined: Mon Feb 04, 2019 1:37 am

Re: 845 schéma " Atarashi " de 1971

Postby francis ibre » Tue Feb 05, 2019 7:20 am

Bonjour Alain,

je suis... très embêté : je trouve vraiment très risqué de commencer, pour un premier ampli à lampes, par un SE845 !!!

Avec une haute tension qui va dépasser 1000 V, il faut un minimum d'expérience avant de se lancer dans cette réalisation.
Perso j'avais travaillé sur pas mal d'amplis à tubes disons "habituels" pendant 15 ans avant d'oser envisager un 845...

Et j'avais cerné les limites des amplis SE "classiques" à base de 300B ou 2A3, donc je savais exactement pourquoi (dans quel objectif) je faisais un 845 : obtenir les mêmes qualités qu'un 300B, mais avec des plus en terme de puissance (donc dynamique), de tenue du grave, de transparence, de... de tout !

Si tu n'as jamais utilisé d'ampli monotriode, tu ne cernes pas l'objectif !
Tu ne peux donc pas "former l'intention", tu ne peux pas effectuer les bons choix, simplement parce que tu ignores les critères de choix, et l'influence de ces choix sur le rendu final : tu pars à l'aveuglette...

Question sur la contre-réaction :
- une contre-réaction est forcément négative !
Si elle était positive, on ne lui donnerait pas le préfixe "contre"...

- un des plus grands intérêts de l'ampli monotriode, c'est précisément sa linéarité "intrinsèque"... obtenue naturellement...
donc SANS contre-réaction !
C'est - entre autres choses - cette absence de CR qui apporte cette sonorité particulière, aérée, transparente, ouverte.

- une CR globale consiste à "boucler" l'ENSEMBLE du circuit, et pas seulement un étage isolé.
Tu ne dois donc pas considérer le gain de l'étage driver tout seul : il faut établir le gain en tension pour l'ensemble des étages, y-compris le transfo de sortie (qui abaisse la tension, donc son gain est négatif), d'abord en boucle ouverte, puis avec la boucle de CR refermée...

- ce genre de calcul n'est pas à la portée d'un amateur : mieux vaut partir d'un schéma existant, pour lequel les gains ont déjà été étudié, ainsi que les charges d'anode, les points de repos...

- visiblement, d'après tes questions sur le courant, le gain, etc, tu ignores tout des notions de calcul d'un circuit : je pense que dans ces conditions il est très risqué de se lancer dans la réalisation d'un monotriode 845.
Mieux vaut monter un kit "tout prêt"... et mieux vaut commencer par un ampli moins dangereux !

Francis
La véritable musique est le silence et toutes les notes ne font qu'encadrer ce silence (Miles Davis)
Essayons d'appréhender objectivement nos perceptions subjectives
viewtopic.php?f=156010&t=161328
francis ibre
 
Posts: 4983
Joined: Thu Jan 02, 2014 10:36 am

Re: 845 schéma " Atarashi " de 1971

Postby Alain Taiwan » Tue Feb 05, 2019 8:39 am

merci Francis pour toute ces info que je retiens.

oui, je n y connais pas grand chose dans les amplis et c est bien pourquoi je part sur un schema existant et que je viens ici, sur ce forum.

le choix d un 845 et justement pour profite aux maximum du mon drive / dac et enceinte. aujourd hui, l'ensemble jadis ne me suffit plus, je veux repousser les limites de mes enceinte.
ma femme est compositeur interprète et j écoute très souvent des lives. j'aime l'écoute aussi, le soir, quand elle prend sa guitare, elle laisse sont feeling jouer et moi, mon crayon et mon cahier, je gribouille quelques idées d enceinte,
beaucoup de personne aime venir écoute mon système, il me dissent que chez moi, ca ressemble a rien d'autre, que c'est hyper naturel. moi, j'y entend des truc qui me plaisent plus, je ne remet pas en doute mes enceintes. mais j'en travail d'autre, beaucoup de projet la dedans. la matrice d'un pavillon exponentiel de 60 X 100 et profondeur 90cm pour un 16 cm large bande et en cour de séchage. depuis plus de 28 ans, je suis uniquement sur des large bande supravox que je complète en haut et en bas, donc pas vraiment des 3 voie. je ne filtre jamais mes large bande et je filtre les 38 ou super tweeter uniquement en 6db, il y a bien longtemps que j ai abandonner les 12 et 18 db. je travail aussi sur un projet avec des cellule pour casque, j'ai bosser un peux sur la platine du support des cellule avec mon défunt ami Guy Le Cornec, c était pour les pav de Soria.

toute ces question, c est justement pour apprendre les amplis, comprendre mais peut être jamais réaliser mes propre schéma. mais ces connaissances pourront peut être un jour me permettre de modifier des schémas existant.

j'ai bien vue ton commentaire sur les contre réaction et je ne veux pas en mettre, la question et juste d ordre curiosité/savoir.

j ai aussi vue ton com. sur les push pull 845.

c'est marrant que tu intervient la, maintenant car, ca fait deux heure que je suis après tes fesse. je recherche ton schéma sur le 845.
tu a dit quelque part que des chimique était a proscrire dans une alim. cela m intéresse mais il me semble que dans le schéma Atarashi, il y en a.
je regarde aussi que se qui fait le rapport signal bruit.

je ne cherche pas de puissance démoniaque mais juste suffisamment de réserve pour répondre sans broncher a toute la dynamique mais rester aussi a sa place quand il y a rien, sentir le gars qui se défoule, et que les transitoire ne soit pas écourté, je ne veux pas de bruit de fond autre que celui du silence de la pièce, ce silence a une grande importance dans le sentiment de la pièce ou est fait la prise de son.je ne veux pas écouté des électroniques mais la musique.

le DA5 fait 40 watt et sur le préampli, quand le volume et a peine aux quart, cela et très très fort en volume d écoute mais parfaitement net et précis. donc pour moi, 40 watt et complètement inutile.

maintenant, il est vrais que je n'est jamais fait d ampli mais quitte a en faire un alors je veux un 845 SE. mais j'aimerai un top. si le schéma Atarashi ne conviens pas, alors pas de problème, je change. mais je veux pas un truc avec des machin dedans complètement inutile, un ampli qui reste simple mais efficace. je prefert acheter un composant a 100euro plutôt que 10 a 10euro.

bon j'arrêt la sinon, je vais jamais arrêter de parler. mais il y a bien longtemps que je n'est pas parler enceinte/ ampli/ musique avec des amis devants une belle scène sonore et une bonne bouteille qui fait que même avec du MP3 on fini par trouve ca très bon ( la bouteille lol le MP3 c est comme une enceinte bas rendement, la musique est partie on se sais pas trop ou)

Alain
Alain Taiwan
 
Posts: 24
Joined: Mon Feb 04, 2019 1:37 am

Re: 845 schéma " Atarashi " de 1971

Postby tron_ic » Tue Feb 05, 2019 6:09 pm

Bonsoir Alain,

Comme Francis l'à très bien expliqué réaliser un mono triode de 845 et le faire bien demande des connaissances et au moins une certaine expérience. Sans compter le chantier qu'il faut mettre en oeuvre pour le réaliser et aussi le budget. Il y à bien évidemment l'aspect électronique de la chose c'est d'ailleurs ce que la majorité des personnes considèrent en premier. Mais voilà, on oublie qu'il y à également pas mal de mécanique et bien sûr aussi du câblages.

francis ibre wrote:Mieux vaut monter un kit "tout prêt"...

Conscient qu'un mono triode de 845 est un projet assez ambitieux et que cet arrangement suscitera toujours un certain intérêt dont bien sûr le mien, j'avais décidé il y à quelques temps de développer un appareil avec certaines singularités que je pense très intéressantes. Au final, on pourrait même l'assimiler à un " kit de 845 " puisque il suffirais de raccorder les différents sous ensembles. Bref, je finalise actuellement ce projet et j'espère le présenter plus en détails d'ici quelques temps sur un fil spécifique.

Pour info, l'une de ces singularités est de disposer d'un bloc d'alimentation compact spécifique full PolyPro et multi configurations. Multi configurations, dans le sens où il sera possible de choisir entre un redressement full valve, à diodes, ou même hybride ! Une autre singularité et qu'il est possible de choisir les différents tubes et/ou différentes configurations pour la pré amplification et le pilotage de la 845. C'est en quelque sorte un mono triode 845 modulaire que chacun pourra adapter selon ses préférences ! Quelques autres particularités : double-mono et donc 4 boîtiers ! Transfo et alimentation spécifique pour le chauffage fil/cathode plus quelques autres trucs ...

Voilà, j'en parlerais bien sûr plus en détails en attendant voici à quoi ressemble le prototype...

845_ATS_Officina.jpg


Meilleures salutations. Tony
Last edited by tron_ic on Tue Feb 05, 2019 10:10 pm, edited 2 times in total.
Imagine ce que tu désires, souhaite ce que tu imagines et tu finiras par créer ce que tu veux !
User avatar
tron_ic
 
Posts: 1391
Joined: Fri Jan 17, 2014 4:34 pm
Location: Switzerland

Re: 845 schéma " Atarashi " de 1971

Postby francis ibre » Tue Feb 05, 2019 7:53 pm

Bonsoir à tous,

Alain, je tenais à ce que les choses soient clairement posées dès le début.
Je constate que tu n'as certes pas les compétences pour créer ton propre schéma, mais tu as semble-t-il assez de recul pour envisager la réalisation d'un ampli de ce genre.
En gros, je crois bien que tu es mûr !

A propos des condos chimique : tu as bien "senti" que le condo de 4 µF du schéma Atarashi était capital quand au rendu sonore, vu que comme tu l'as écrit "tous le signal y passe"...
Ce que tu dois comprendre, c'est que le courant modulé qui circule dans le primaire du transfo, circule aussi dans le tube, dans le condo de cathode et se referme par... le condo d'alim !!!
Tu vois que TOUS les condos sont aussi importants...

Le bruit : c'est la gestion de la masse qui est la clé de tout.
Quand on a compris comment les courants circulent et se referment, on sait câbler correctement (paires torsadées) et on sait router les masses.
Il faut donc apprendre à penser "courant" et non plus tension...

Le silence est la "toile de fond" sur laquelle les sons se dessinent : son grain, sa pureté, donnent la matière du son.

Watts : là tu es à l'ouest !
Ton DAC sort un niveau de 2 V efficace au maximum.
Avec ton préampli dont le gain est de 19 dB, le signal issu du DAC est multiplié par 9 en sortie du préampli, ce qui l'amène à 18 V maxi !!!!

Ton ampli ayant une sensibilité de l'ordre de 0,4 V, cela signifie qu'il suffit de 0,4 V en entrée pour obtenir les 40 W en sortie...
Le potentiomètre de volume doit donc atténuer, c'est obligé !
Et dans ton cas, en le mettant au 1/4 de sa course, tu atténues de 32 dB environ, autrement dit tu divises le niveau du signal par 40...
Les passages "forte" à 2 V deviennent donc 50 mV à l'entrée du préampli... qui amplifie fois 9... donc jusqu'à environ 0,45 V...

Bilan : ton ampli reçoit en entrée un signal l'amenant à sa puissance maxi, et même au début de l'écrêtage si jamais tu as des passages enregistrés près du maxi possible !!!
Heureusement, la plupart des CD ont des crêtes limitées à -3 dB, et même parfois -6.

Tu constates que la position du potar n'a AUCUN rapport avec la puissance demandée en sortie.
Il faut considérer les gains, les niveaux de signal de sortie et les sensibilités d'entrée !
Pour moi tu aurais besoin d'au moins 20 W sur les crêtes (si enregistrées à -3 dB), ça me semble évident au vu de tes écrits.

Monotriode 845 : l'ampli en lui-même peut être réalisé avec disons une vingtaine de composants seulement...
Mais les alimentations, c'est autre chose !
Chaque filament doit avoir sa propre alimentation, et celles des 845 en 10 V - 3,3 A très importante pour le rendu sonore.
L'alimentation sera nécessairement grosse, lourde, assez complexe, et un boitier séparé est quasiment indispensable.

La proposition de Tony est intéressante, avec 4 boitiers (deux amplis séparés et leurs deux alims).
Reste LA question : les transfos de sortie... il faut aller chercher parmi ce qui se fait de mieux, sinon ce n'est pas la peine de faire un 845.

Francis
La véritable musique est le silence et toutes les notes ne font qu'encadrer ce silence (Miles Davis)
Essayons d'appréhender objectivement nos perceptions subjectives
viewtopic.php?f=156010&t=161328
francis ibre
 
Posts: 4983
Joined: Thu Jan 02, 2014 10:36 am

Re: 845 schéma " Atarashi " de 1971

Postby Alain Taiwan » Wed Feb 06, 2019 1:29 am

bonjour Tony,

Il y à bien évidemment l'aspect électronique de la chose c'est d'ailleurs ce que la majorité des personnes considèrent en premier. Mais voilà, on oublie qu'il y à également pas mal de mécanique et bien sûr aussi du câblages.

ohh oui, je suis parfaitement conscient de cette partie, je sais aussi que le placement des différents composant aura aussi une grande importance sur les différents rayonnement électrique, électromagnétique ect.., les câbles en parallèle qui vont engendraient des couplage capacitif, et tout se qui vas aussi faire "antenne" ne pas mettre ensemble les câbles qui n'ont pas les même tension ect.... cette partie est effectivement très importante et ne doit pas être négliger. mais.....il est parfois très difficile dans un volume aussi restreins de faire propre et jolie en respectant tout cela, donc penser aussi a comment évité ceci ou cela et quel moyen mettre en œuvre pour une efficacité maximum. un sandwich mu-métal / cuivre peut être intéressant, tout comme le graphene blanc qui et relativement redoutable comme blindage radioélectrique. le découplage mécanique aussi, chaque élément vas forcement engendrait des vibrations de par sont fonctionnement, donc des supports indépendant pour les transfo, les tubes et a prendre en compte lors de la mécanique. on peut cite deux école la dessus, ou faire du très lourd et essaye de canaliser les vibrations vers des points défini ou amortir des le depart , par exemple une plaque qui reçois l élément comme un transfo, cette plaque pour être un sandwich avec une autre plaque et entre les deux un genre de silicone très souple, ou bien sur bain d huile mais la, il faut aussi penser a l étanchéité et ce, sur du très long terme. ou simplement des silent-bloc . je n'aime pas trop les silent bloc car il faut qu'ils soient suffisamment dur pour ne pas s écrouler sous le poids mais très absorbant pour ne pas transmettre les vibrations. donc uniquement ces partie vont occuper pas mal de temps mais très intéressent a concevoir.

ton ampli et intéressant par le choix d avoir le choix,

merci pour ton intervention.

Alain
Alain Taiwan
 
Posts: 24
Joined: Mon Feb 04, 2019 1:37 am

Next

Return to Tubes audio

Who is online

Users browsing this forum: ecossais and 5 guests