Hallo,
ich habe den RS232 Datenlogger aus Elektor 04/2015 als Fertigplatine bezogen.
Die Platine funktioniert soweit.
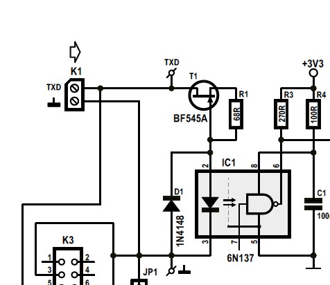
Allerdings habe ich das Problem, dass ein (bestimmter) Empfänger Probleme hat das serielle Signal zu erkennen, wenn der Logger parallel geschaltet ist.
Mit dem Scope erkenne ich dass die negative Spannung, die normal -6 Volt ist, auf knappe -1 Volt begrenzt wird, wenn der Logger parallel geschaltet ist.
So wie ich das sehe kommt dies von der Diode D1 bzw. D2, welche anti parallel zu der OptokopplerLED liegt und bei negativer Eingangsspannung leitet.
1. Frage: Welchen Nutzen hat diese Diode ?
2. Frage: Kann ich diese Diode entfernen ?
Vielen Dank für alle Tips

