We zijn enkele dagen verder.
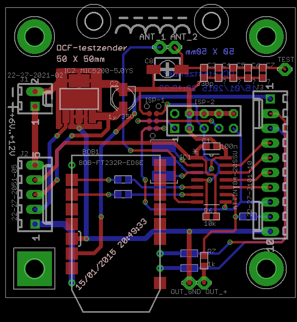
Ik heb een printje getekend van 5cm bij 5cm.

Voor de USB=>RS232-TTL het elektor
BOB-FT232 gebruikt. Om het makkelijk te positioneren zijn er 4 solder pads vervangen door TH. Met een afgeknipt stukje aansluitdraad van een weerstand of diode kan je zo 'pootjes' maken aan het bordje.
De molex connectoren kunnen vervangen worden door een gewone SIL 0,1" header of sluit de draadjes rechtstreeks aan.
Weerstanden en condensatoren zijn 0603 SMD. Met een beetje oefening zeker haalbaar om met de hand te solderen.
De ATtiny is ook het SOIC type. Het crystal werd vervangen door een 20MHz resonator. Ik heb hier heel goede ervaringen mee.
Door gebruik van de Micrel LDO kan de schakeling gebruikt met 4 AA batterijen.
Voeding via de USB aansluiting is ook mogelijk.
De RX en TX led op het BOB bordje wordt uitgeschakeld. Als RX en TX led uitgangen worden CBUS2 en 3 gebruikt. In te stellen via FT-prog (te vinden op de FTDI website). Zodra ik het bordje heb opgebouwd komen er wel screenshots van de instellingen.
Er is voorzien in een standaard 10-polige ISP-connector. Ik gebruik normaal een aangepaste programmeerpen van
TAG-connect.
Aansluiting van J1 lijkt me logisch. Wel opletten dat je niet verkeerd om aansluit. Bij 6V is een beschermingsdiode bijna onmogelijk. Je zit dan direct op de limiet voor de LDO.
De software die bij het artikel staat is normaal bruikbaar zoals ze is. PA5, uitschakelen antenne is dan niet mogelijk.
Door toevoegen van de keuze 0 1 1 in de software kan de leapseconde (schrikkelseconde) worden toegevoegd. Hoe dit concreet in zijn werk gaat moet ik nog uitzoeken. Wacht de DCF zender 2 seconden lang of wordt bit 59 uitgezonden en is bit 60 de indicatie dat er een nieuwe code wordt verzonden? Wie het weet mag het zeggen. In alle geval dient de klok op 30/06/2015 23:59:60 weer te geven voor 01/07/2015 00:00:00 verschijnt.
Schakelaars S3, S4 en S5 zijn vervangbaar door een BCD gecodeerde
duimwielschakelaar. Of de Grayhill die hier boven al is aangehaald.
PDF Bijlage:
SchemaConnector aansluitingenTop van de PCB vergroot.
Top routing van de PCB in zwart ware grootte.
Bottom van de PCB vergroot en gespiegeld.
Bottom routing van de PCB in zwart ware grootte.
Een BOM met eventuele bestelnummers en adressen komt er nog. Alsook de Gerbers.
edit: Het ontwerp is ondertussen nog iets gewijzigd. De Micrel LDO werd vervangen door een gelijkaardige in SOIC8 package. Deze is zowel bij Franell als Mouser te verkrijgen.
Uiteraard zijn dan ook het schema en PCB aangepast.
Het FT232 bordje is besteld bij Elektor.
De printjes gaan nog even moeten wachten. Binnen een paar weken op verlof.

Het is zowat de levertermijn nodig voor de printjes. De week voor het verlof bestellen lijkt me het beste.
3 zaken staan nog open. Welk kastje ga ik gebruiken? Waar haal ik ferriet 100mmX10mm en wikkeldraad 0.25CuL vandaan. Ik vind ze niet direct bij Farnell en Mouser.