Attention ! Fermeture imminente du forum d’Elektor (pour en savoir plus, cliquer ici). À partir du vendredi 1er mars il ne sera plus possible de s’identifier sur ce forum, mais son contenu restera disponible en lecture seule jusqu’à la fin du mois. Le 1er avril, il sera fermé définitivement.

Calcul valeur capa ampli op

Le <a href="http://www.elektor.fr/bienentendu" target=_blank><U>livre</U></a> de Francis Ibre

Calcul valeur capa ampli op

Postby bizorba » Tue Jan 16, 2018 9:21 am

797Bonjour et bonne année à tous,

Après avoir joué avec differentes marques de d aop discrets on m'a proposé de tester un aop double a base de BB627 sur la sortie de mon cd723 cb et je trouve le rendu tres bon. En me renseignant plus outre il apparait que certains trouvent que le AD797BRZ est encore meilleur et je pense en commander tantot pour jeter une oreille...
J'ai vu par ailleurs que certains trouvent meilleur de souder entre pin 6 et pin 8 une petite capa mica argenté. Quelle valeur utiliser? La valeur peut elle varier entre le BB627 et l'AD797?
PS: existe t'il une difference entre AD797BR et 797BRZ?

Merci: David
bizorba
 
Posts: 506
Joined: Mon Jan 20, 2014 7:54 am

Re: Calcul valeur capa ampli op

Postby francis ibre » Tue Jan 16, 2018 11:29 am

Bonjour David,

l'OPA627 est un excellent AOP pour l'audio, c'est vrai. Mais il commence à dater un peu...
Aujourd'hui, Texas-Instrument (propriétaire de Burr-Brown) propose les LME49710 et 49720 (double) qui donnent des résultats encore plus intéressants.

AD797 : très silencieux en effet... quand il n'oscille pas !
Je l'ai utilisé un temps, mais pas retenu car beaucoup trop capricieux.

Capacité entre pin 6 et 8 ?
Il faut voir page 15 de la fiche technique :
AD797.pdf
(424.07 KiB) Downloaded 44 times


Cette capacité de 50 pF permet de diminuer la distorsion de l'étage final pour les applications où le gain est supérieur à 10. Cela ne devrait donc avoir aucun effet dans les applications de gain unitaire, comme les étages de sortie de préampli...
Et ça ne résout pas les problèmes de stabilité !
(j'en suis même venu à me demander si cet AOP est effectivement stable au gain unitaire...)

versions :
- A et B avec de petites différences, visibles sur la fiche technique : la B est plus précise...

- N ou R : la version DIP est repérée N, le boitier CMS type SOIC est repéré R

- Z = conforme RoHS

Francis
La véritable musique est le silence et toutes les notes ne font qu'encadrer ce silence (Miles Davis)
Essayons d'appréhender objectivement nos perceptions subjectives
viewtopic.php?f=156010&t=161328
francis ibre
 
Posts: 4983
Joined: Thu Jan 02, 2014 10:36 am

Re: Calcul valeur capa ampli op

Postby fdracing » Tue Jan 16, 2018 5:07 pm

Salut à tous ,

sujet très intéressant , sur mes aop 604 taille soic8 en sortie de DAC ( pink triangle ordinal ) , j'ai des condos de 100 pf sur chacune des entrées , ce sont des petits cylindre bleu nommés : F630 kp D3 , je ne connais pas leurs origine ni leurs "qualités" , je me demandais moi aussi , est ce que des silver mica de chez Charcroft feraient "mieux" ??

j'ai prévu de remplacer les 604 par des 627 que j'ai déjà , la aussi je suis preneur de vos bons conseils ;)

.
fdracing
 
Posts: 42
Joined: Sun Apr 03, 2016 5:43 pm

Re: Calcul valeur capa ampli op

Postby Franck34000 » Tue Jan 16, 2018 6:33 pm

Bonjour Francis, David, fdracing, et à tous bonne année .

Est-ce que l'on peut appliquer cette "méthode" à tout aop qui travaille avec un gain de +10 ou +100 ou +1000 ?
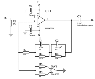
Est-ce intéressant de le faire sur un préampli-RIAA ? (par exemple sur le mien ci-dessous)
Par ailleurs Francis, que penses-tu de la valeur de 5,1uF en sortie sur le schéma de mon préampli? Est-ce nécessaire ou bien trop?
_
Cordialement
Franck
Attachments
grado.gif
Franck34000
 
Posts: 104
Joined: Tue May 16, 2017 8:22 pm
Location: france 34000

Re: Calcul valeur capa ampli op

Postby francis ibre » Tue Jan 16, 2018 7:05 pm

Bonsoir à tous,

Fdracing : les petits condos bleus sont des modèles à armatures polypropylène (type FKP) de marque BC-components, probablement fabriqués par Roederstein (ERO).
Ils sont absolument excellents, au niveau des polystyrène ou mica, inutile de chercher là...

Franck : le AD-797 est prévu pour cette "application", sa broche 8 est connectée en interne, alors que la plupart des AOP ont cette borne 8 non connectée, et quelques-uns ont un circuit de compensation d'offset, ou parfois de fréquence, accessible sur cette broche 8...

5,1 µF : je ne connais pas l'impédance de ce qui suit !
Avec cette valeur de condo, il faudrait une "charge" supérieure à 50 kO à mon avis, afin de placer la fréquence de coupure assez bas : entre 1 et 2 Hz... sachant que toutes les coupures dans l'ensemble du système vont s'accumuler...

Sur ton schéma, je vois des découplages d'alimentation locaux de 1 µF en céramique : pfff...
En audio, chaque AOP devrait avoir ses propres condos locaux de disons 1000 µF (Panasonic FC ou FK), associé à des polypros de la plus grosse valeur possible, 1 ou 2,2 µF si possible...

Francis
La véritable musique est le silence et toutes les notes ne font qu'encadrer ce silence (Miles Davis)
Essayons d'appréhender objectivement nos perceptions subjectives
viewtopic.php?f=156010&t=161328
francis ibre
 
Posts: 4983
Joined: Thu Jan 02, 2014 10:36 am

Re: Calcul valeur capa ampli op

Postby Franck34000 » Tue Jan 16, 2018 9:43 pm

Merci Francis,

Le préampli Riaa fait partie de la chaine que je conçois en tri-amplification ici ( viewtopic.php?f=156010&t=2716844 ).
Je vais dessiner un schéma synoptique de l'ensemble. Car, effectivement, j'ai des difficultées à comprendre les adaptations des impédances.

Le schéma du Riaa, c'est le schéma natif. Les AOP seront alimenté autrement, et de la même manière que les AOP du filtre LX1198 .
J'ai choisi une combinaison: R10 Ohm + 1500µf Panasonic FM .

Ok, sans le synoptique il n'est pas possible d'apprécier le condo de 5,1µf .

Cordialement
Franck
_
Last edited by Franck34000 on Thu Jan 18, 2018 11:23 am, edited 1 time in total.
Franck34000
 
Posts: 104
Joined: Tue May 16, 2017 8:22 pm
Location: france 34000

Re: Calcul valeur capa ampli op

Postby bizorba » Wed Jan 17, 2018 11:24 am

Merci pour toutes vos réponses constructives!

On trouve aussi cela mais là c'est pour que l'alimentation de l'aop soit au top:

https://www.head-fi.org/threads/the-opa ... 9/page-341

https://www.head-fi.org/threads/the-opa ... 9/page-329

Blinder son montage: l'astuce de burson

https://www.bursonaudio.com/products/su ... opamp-v5i/

Cela me fait penser aussi à cela: il y a des amplis op qui sont en version TO99: leur boitier blindé apporte t'il un plus au niveau qualitatif?

Francis: tu m'as donné les meilleures reférences en aop classiques aurais tu un classement (a tes oreilles) des meilleurs aop en boitier TO99?

Merci!
bizorba
 
Posts: 506
Joined: Mon Jan 20, 2014 7:54 am

Re: Calcul valeur capa ampli op

Postby françois h-d » Thu Jan 18, 2018 6:51 pm

francis ibre wrote:...Fdracing : les petits condos bleus sont des modèles à armatures polypropylène (type FKP) de marque BC-components, probablement fabriqués par Roederstein (ERO).
Ils sont absolument excellents, au niveau des polystyrène ou mica, inutile de chercher là...


Bonsoir Francis, et tous,

ces condos sont-ils adaptés en entrée S/P Dif d'un DAC en remplacement d'un céramique? D'habitude j'utilise un styroflex, mais j'ai besoin de 100nF!

Cordialement,
François.
françois h-d
 
Posts: 401
Joined: Mon Jan 20, 2014 7:54 am

Re: Calcul valeur capa ampli op

Postby francis ibre » Thu Jan 18, 2018 7:33 pm

François,

ces petits condos, je n'en ai vu que dans du matériel déjà un peu ancien, disons avant 2000.
Je n'en vois pas actuellement chez les fournisseurs, dans le même format axial, mais des FKP existent en radial, chez Wima, ERO, etc...

Francis
La véritable musique est le silence et toutes les notes ne font qu'encadrer ce silence (Miles Davis)
Essayons d'appréhender objectivement nos perceptions subjectives
viewtopic.php?f=156010&t=161328
francis ibre
 
Posts: 4983
Joined: Thu Jan 02, 2014 10:36 am

Re: Calcul valeur capa ampli op

Postby bizorba » Thu Jan 18, 2018 7:59 pm

bizorba
 
Posts: 506
Joined: Mon Jan 20, 2014 7:54 am

Next

Return to Bien Entendu - itinéraire d'un audiophile

Who is online

Users browsing this forum: google [bot] and 1 guest