Das Elektor-Forum schließt seine Pforten (siehe auch http://www.elektormagazine.de/forum). Ab Freitag, den 01. März, ist es nicht mehr möglich, sich im Forum einzuloggen. Alle Inhalte des Forums bleiben jedoch bis Ende März noch sichtbar. Am 01. April wird das Forum schließlich komplett geschlossen.

Schaltplans für DMS mit Raspberry PI überprüfen

Analog, HF, Akkus, Grundlagen, Praxistipps,<br>allgemeine technische Fragen...

Postby lkevinl » Sat Jul 27, 2013 12:00 am

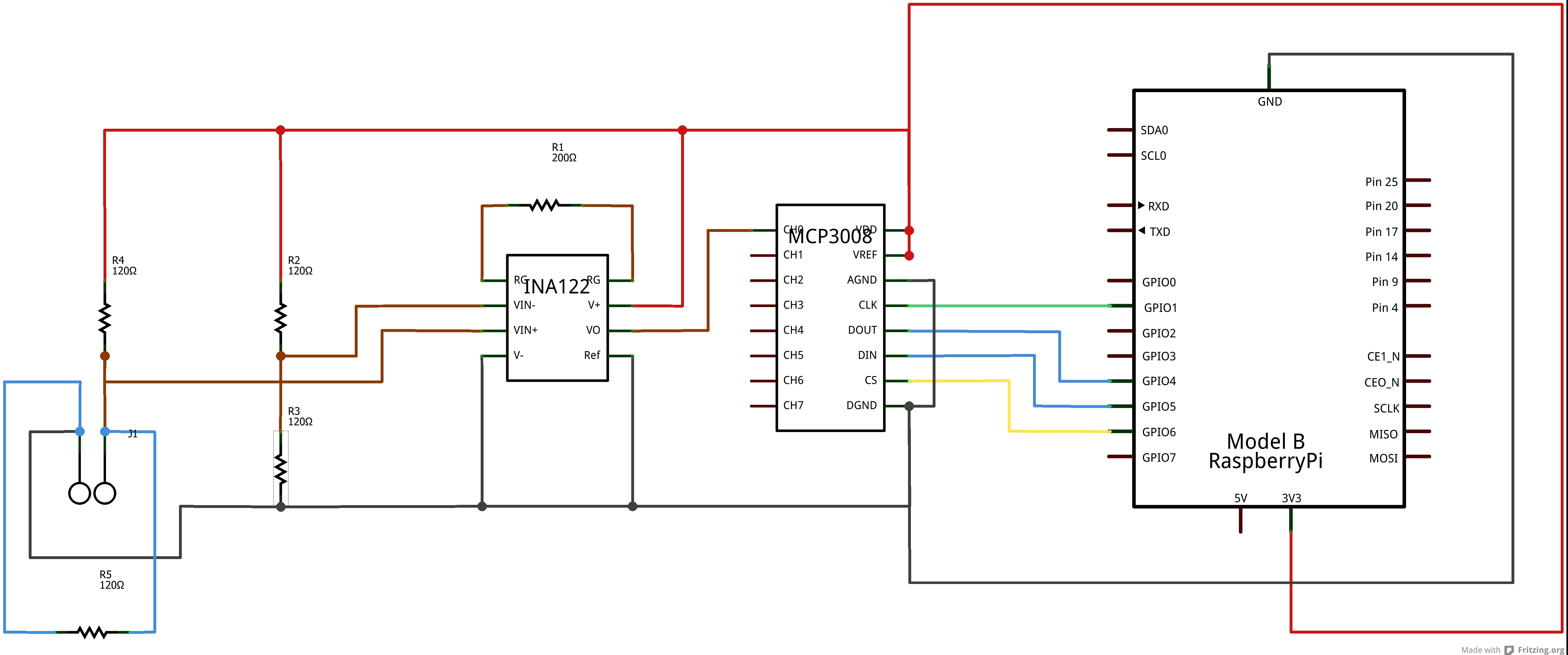
Ich habe mir aus einen Raspberry Pi, einem AD Wandler und einen Instrumentenverstärker eine Vorrichtung für das Digitalisieren von Dehnmessstreifen Werten gebaut. Das ist ein Schulprojekt, bei dem die Funktion von DMS demonstriert wird. Dazu wird der DMS auf einen kleinen statisch belastet Träger geklebt.

Nun fehlt mir aber die Erfahrung, um noch Fehler in meiner Schaltung zu erkennen. Des weiteren sind Fragen aufgetaucht, die ich in diesem Beitrag an erfahrenere Personen stellen möchte.

1. Passen die einzelnen Komponenten zueinander und funktioniert die Schaltung?

2. Wenn der DMS gedehnt bzw. gestaucht wird kann es dazu kommen, dass am INA122 VIN- größer wird als VIN+. Welchen Wert gibt der INA122 dann aus und gibt es einen Besseren weg als die wheatstonesche Messbrücke absichtlich zu verstimmen in dem man R3 um 1-2 Ohm verringert.

3. Benötigt man einen zusätzlichen Filter um das Rauschen des AD Wandler von INA fernzuhalten? Wie stark beeinflusst dieser das Messergebnis?

Wenn die Schaltung auf dem Steckboard funktioniert werde ich danach eine Platine anfertigen lassen, um eine störungsfreiere Messung zu erhalten.

Ich bin für jede Anmerkung oder Hilfestellung dankbar
mit freundlichen Grüßen

Kevin

INA122
MCP3008
Anschlussklemme
STECKBOARD
Metallschichtwiderstand 120 Ohm
Steckbrücken-Drahtbrücken-Set
Flexible Drahtbrücken'
Attachments
de_Schaltplan.1.jpg
de_Steckplatine.jpg
lkevinl
 
Posts: 2
Joined: Fri Jan 03, 2014 1:57 pm

Postby thomas scherer » Sun Jul 28, 2013 12:00 am

Vor diesen Fragen liegt ein ganz anderes Problem: Die Wiederstandsbrücke sollte aus 4 DMS bestehen, die entsprechend physikalisch angeordnet werden. Dazu bitte googeln.
Grund: Diese Teile haben einen Temperaturgang, der sonst Dein Messergebnis deutlich beeinflussen wird.
Zur Frage 2: Bitte lese Dich mal in die Grundfunktion eines Opamps ein. Sowas muss man selber erfassen.
Nochwas: Ein paar kleine keramische Cs an den Versorgungspins der ICs gegen Masse zur Entkopplung wären nicht schlecht.
Das Rauschen kannst Du entweder durch eine RC-Tiefpass reduzieren oder eben später durch Mitteln in der Software.
thomas scherer
 
Posts: 1128
Joined: Thu Jan 02, 2014 10:38 am


Return to Allgemeines Elektronik-Forum

Who is online

Users browsing this forum: No registered users and 1 guest