Parcourant les forums concernant les amplis ,je suis tombé sur ceci:
Une alimentation fonctionne sur le principe : Je pompe et je donne.
Les condensateurs pompent l'énergie et la fournissent au reste de l'appareil. Vrai ou Faux ?
Et bien, c'est partiellement vrai et faux. Un condensateur va tenter, quoi qu'il arrive, d'emmagasiner de l'énergie... Il va tirer sur le pont de diodes et donc le transfo, mais également sur l'ampli lui-même. En effet ce dernier est branché sur l'alimentation !
Pour que l'écoute soit meilleure il faut simplement éviter ce phénomène. Il faut donc placer des diodes anti-retour "très puissantes" ainsi que 2 petites capa (1 à 4,7 uF chimiques, polypro ou papier et 100 à 220nF plastique, céramique...) après chaque diode.
Donc sur un ampli classique modifié on trouvera deux diodes anti-retour (une pour la tension positive et l'autre pour la négative) ainsi que 4 capacité supplémentaire.
Read more at http://www.homecinema-fr.com/forum/diy- ... 2ZKsu44.99
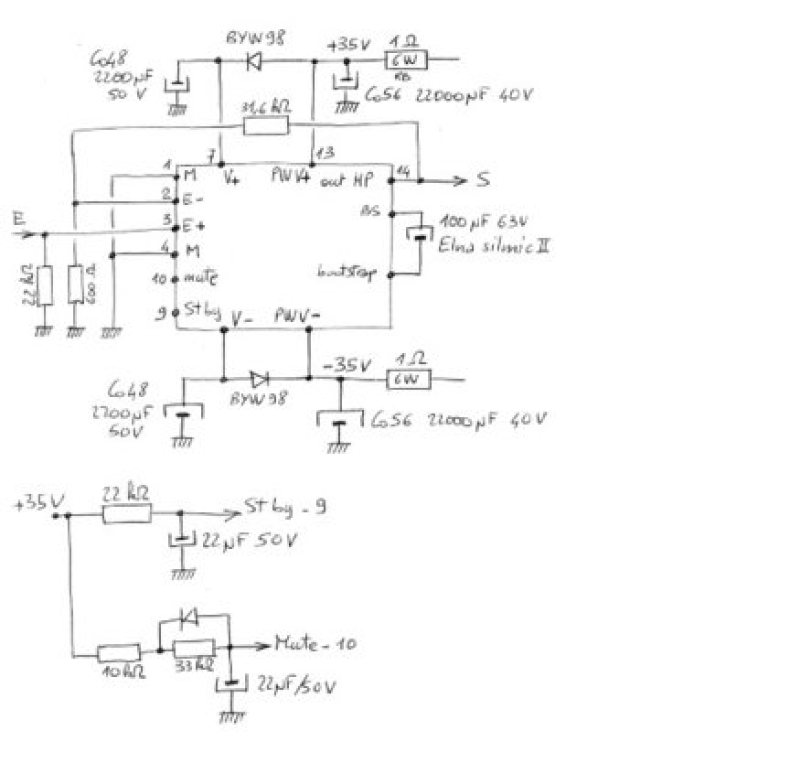
Bon , je n'ai pas vu le schéma , mais je suppose que ces composants sont rajoutés en sortie d'alim de suite après les gros condensateurs !
Si je comprends bien la diode rajoutée empêcherait les condos de se charger par le côté ampli !
J'ai beau rechercher ,mais dans un ampli courant je ne vois pas comment les condensateurs peuvent se remplir par le côté ampli ,
l'alim ne débouchant que sur le collecteur des transistors de sortie ceux ci ne doivent pas laisser passer de courant retournant vers l'alim SI ?
Pierre
N'étant qu'un bricoleur autodidacte , j'aimerai l'avis de personnes plus compétentes !



