The Elektor Forum will close. See also this link. From Friday March 1st it is no longer possible to log in to the forum. However, the content of the forum will remain visible until the end of March. As of April 1st the forum will definitely go off the air.

How to Adjust My Transistor Amplifier

HiFi, LoFi, Tubes, Transistors, ICs, Commercial, DIY

How to Adjust My Transistor Amplifier

Postby whatry109 » Wed May 31, 2017 9:55 am

Good day,all

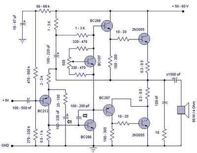
I have made the following power amplifier circuit.It can produces 60W rms at 50V supply on a 8 Ohm load. The transistors--2N3055 serves the function of driving the speaker here. The capacitor C1 controls low frequencies and capacitor C2 controls high frequencies.The circuit ia basically a class B amplifier.
5.31.2.jpg

I have made it successfully and sound quality is good but lots of noise is coming when no input is given.When I connect a source and mute it some radio channel’s voice is coming. Doesn't 2N3055 suitable here ? I can't really find any problems! ! ! If you need more details about hardware please refer to the datasheet of 2N3055: [from admin: url removed, stealth advertising detected].

What can I do? Thanks in advance.
whatry109
 
Posts: 2
Joined: Tue Apr 11, 2017 8:09 am

Re: How to Adjust My Transistor Amplifier

Postby neonlamp » Wed Nov 22, 2017 2:56 pm

If you are still looking for an answer the problem is that you are getting RF pickup.
If you add a 1k resistor in series with the input and 100pF capacitor from the base of the input transistor to ground that should solve the pickup issue.
You do not say what components you used. The circuit is pretty poor, giving only ranges of resistor values, I have to say. If you use the maximum feedback resistor and minimum earthy resistor the gain might be as high as 3020/20 or about 150. That is too high and will give you noise from the high value input resistors.
Many resistor choices are not arbitrary and depend on design principles. This circuit does not appear to have been designed but just thrown together from a classic Class AB architecture. The resistor values will depend on whether you are aiming for 4 or 8 ohm loads.
The BC286 and BC287 may be obsolete.
As far as I can see there is no purpose to the resistors in series with the bases of the 2N3055s.
neonlamp
 
Posts: 2
Joined: Wed Nov 22, 2017 2:38 pm

Re: How to Adjust My Transistor Amplifier

Postby Corporatefilms123 » Tue May 01, 2018 1:10 am

It is so easy to adjust the amplifier Transistor.
I have done it during my major in electronics in college. Have a look at the tutorial video I made [admin: ulr removed -- covert advertising detected].
Corporatefilms123
 
Posts: 2
Joined: Thu Apr 19, 2018 6:17 pm

Re: How to Adjust My Transistor Amplifier

Postby SecretS » Fri May 25, 2018 8:19 am

I'm adjusting the bias current in my old amp right now, and I've seen that the old carbon trim pots are working, but they are very sensitive to small turns. I've de-oxit them, and any small adjustment is a big change in bias current, I mean, you can go from 20 to 50mA just moving just 1mm. I've ended fixing my multimeter on the circuit and doing very small adjustmens whit the amp turned on, and a VERY WELL ISOLATED SCREWDRIVER. A plastic one would be better.

I think I will replace them with new sealed type, 25 turns trim pots. They will be more accurate and easy to adjust

____________________________________________________________________________________________________
It seems, in fact, as though the second half of a man`s life is made up of nothing, but the habits he has accumulated during the first half.
All the best, Software Companies in Dallas
SecretS
 
Posts: 2
Joined: Fri May 25, 2018 8:16 am
Location: Iowa,Des Moines


Return to Audio & Video

Who is online

Users browsing this forum: No registered users and 1 guest