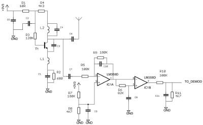
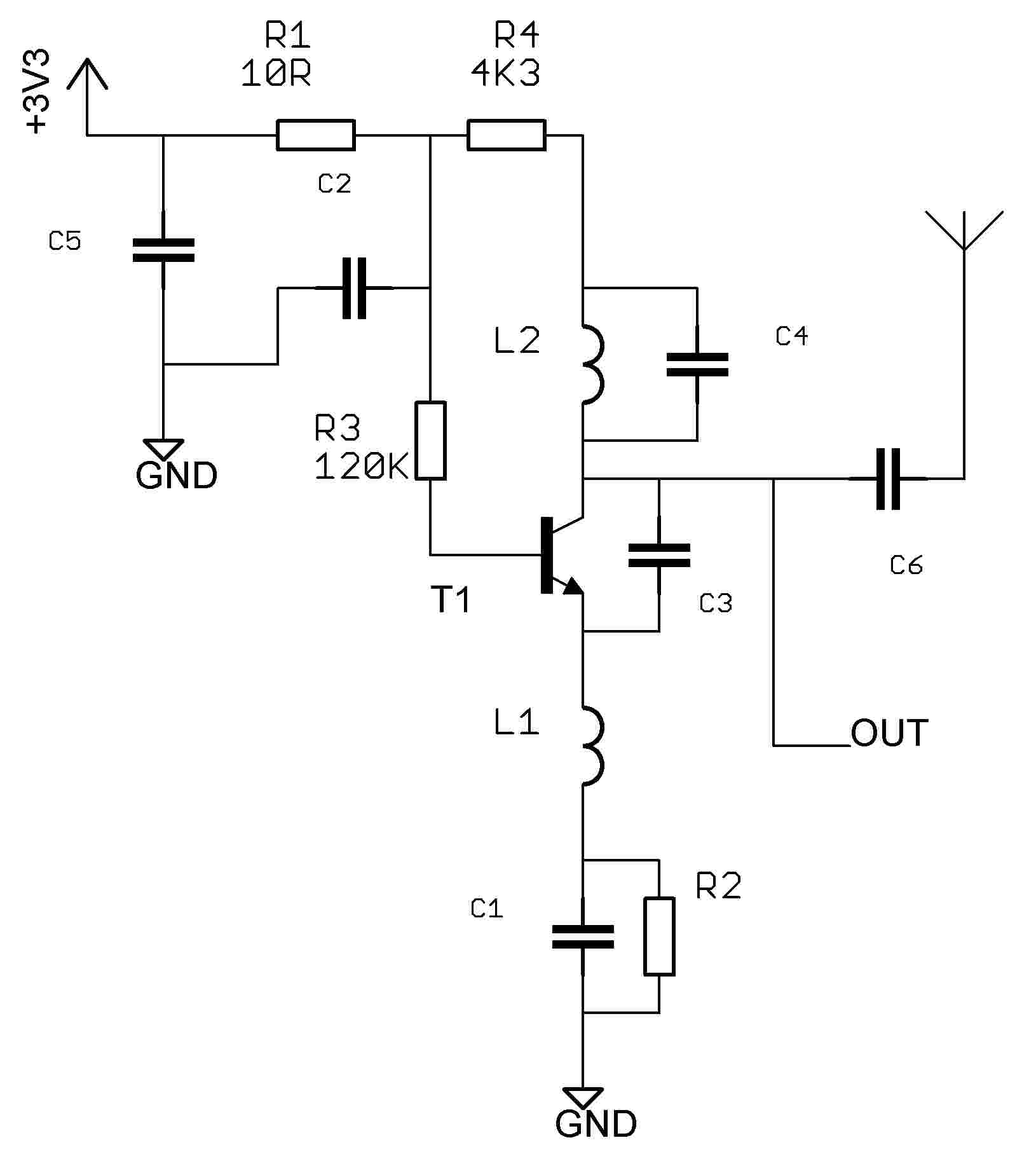
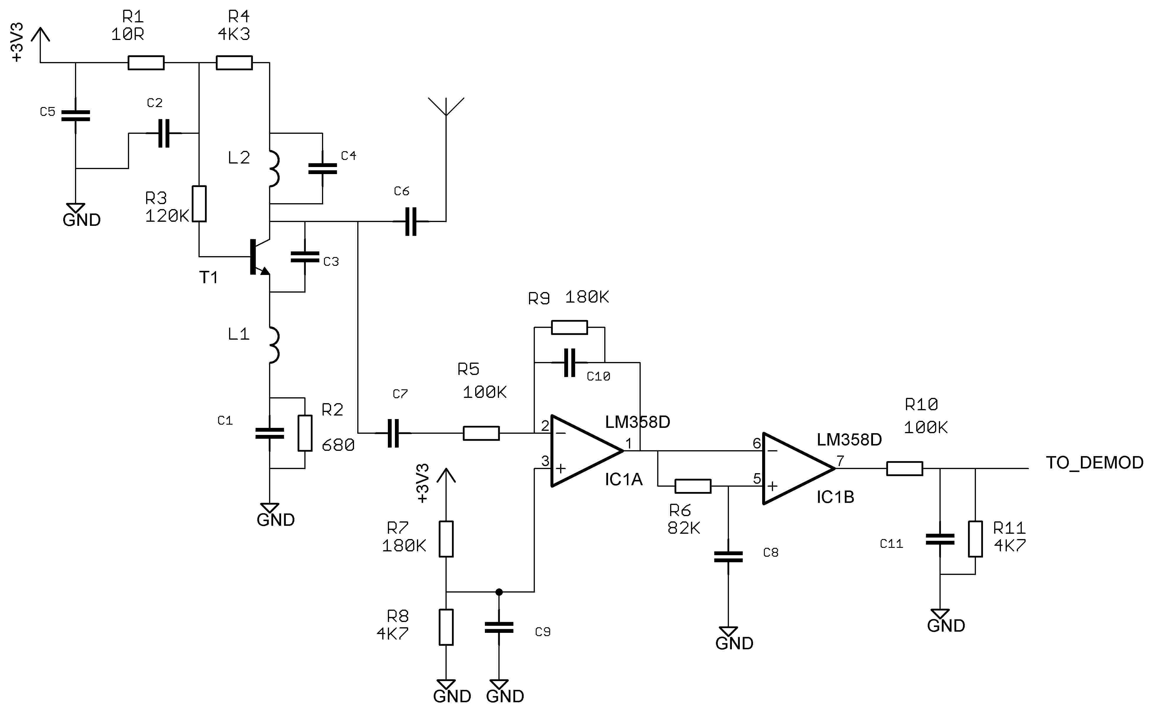
'jour,
je viens de faire le reverse d'une partie du recepteur 27.145Mhz de mon hélico radiocommandé ....
Et voilà ce que je trouve, un truc vraiement bizarre je vois pas comment ça peu marcher....
L2 est ajustable via une ferrite qui se visse, L1 est en 1206 et évidemment je ne connais pas les valeurs des capas....
???




