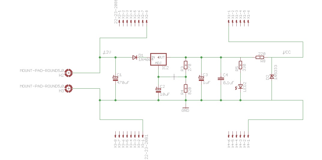
I have attached a schematic for converting 12V to 3.3V. But the Zener gives back max. 2.92V. Even if I change the value from the resistors R3 and R4. When I place a Zener from 5.6V all seems to be well (5.6V at the output...but I want 3.3V). I have been placing different 3.3V Zeners, but it stays 2.92V max... what could be the problem???
Thanks in advance.

