Das Elektor-Forum schließt seine Pforten (siehe auch http://www.elektormagazine.de/forum). Ab Freitag, den 01. März, ist es nicht mehr möglich, sich im Forum einzuloggen. Alle Inhalte des Forums bleiben jedoch bis Ende März noch sichtbar. Am 01. April wird das Forum schließlich komplett geschlossen.

Brauche Netzteil für 1702A EPROM Programmer

Analog, HF, Akkus, Grundlagen, Praxistipps,<br>allgemeine technische Fragen...

Postby matt01 » Sat Oct 12, 2013 12:00 am

Hallo zusammen,

wie der Titel schon sagt, suche ich ein passende Stromversorgung, folgende Spannungen benötige ich:

+5V @ 100 mA
-9V @ 50 mA
+47V @ 500 mA
+59V @ ?? mA

Die 5 und 9 Volt brauche ich zum lesen des EPROM und die 47 und 59 Volt zum brennen.

Den Strom für die 59 Volt muss ich noch ermitteln.

Es hat nicht zufällig jemand eine Idee wie man das realisieren könnte?

Die 5 und 9 Volt kann ich mit 78XX resp. 79XX Spannungsregler realisieren, nur leider bin ich bei den höheren Spannungen überfordert.

Mein Grundgedanke für die höheren Spannungen wäre ein 2x25V Ringkerntrafo (den ich hier liegen habe), die beiden 25V Anzapfungen in Serie nehmen, so hätte ich schonmal etwas über 50V im Leerlauf dann noch einen Elko mit 400-500 uF parallel dazu und dann ??.

Ihr seht wo mein Problem ist, würde mich freuen wenn mir jemand weiterhelfen könnte, evtl. mit Schaltplan (insofern die Schaltung aufwendiger ausfallen sollte).

Mit bestem Dank im Voraus, Matt01
matt01
 
Posts: 3
Joined: Fri Jan 03, 2014 2:02 pm

Postby woldig » Sun Oct 13, 2013 12:00 am

Guten Tag, Matt01!

Das Erstellen der gewünschten Stromversorgung ist grundsätzlich kein Problem. Aus 2 mal 25V Wechselspannung (AC) kann man im Allgemeinen bis zu 70V Gleichspannung (DC) erzeugen. Die Störfaktoren stecken jedoch auch bei Deiner Aufgabe in Detail.

Zunächst sind die Höhe der geforderten Eingangsspannung für den Transformator (Trafo) und die tatsächliche Netzspannung maßgebend. Sind 240V gefordert, es liegen aber nur 220V am Trafo an, so fehlen ca. 8,3%. Dieser Verlust ist selbstverständlich auch sekundär am Trafo spürbar. Daher solltest Du zunächst die Ausgangsspannungen Deines Trafos unter der zu erwartenden Belastung prüfen.

Ausgehend von der Annahme, daß der Trafo bei der geforderten Gesamtbelastung von ca. zwei Ampere´ (2A) in Reihenschaltung der Ausgänge 50VAC liefert, so könnte Deine universelle Stromversorgung wie folgt aussehen.

1. Sekundärseitig wird der Trafo phasenrichtig in Reihe geschaltet.
2. An den Ausgängen folgt eine Brückengleichrichterschaltung.
3. Der Ausgang des Brückengleichrichters wir auf einen Ladekondensator gelegt.

Anmerkung:
Wenn Du im Internet z. B. unter den Stichworten: „Simulator zum berechnen und überprüfen der Siebung bei Gleichrichterschaltungen“ suchst, so kannst Du Dir eine Schaltung entwickeln die bis zu ca. 69VDC ausgibt!

4. Hinter dem Ladekondensator kannst Du nun zwei (2) Spannungsregler z. B. TL783 (+47V und +59V) schalten.
5. Für die +5V würde ich mit einer Zehnerdiodenschaltung am Ladekondensator die Eingangsspannung für den nachfolgenden 5V-Festspannungsregler reduzieren.
6. Die -9V solltest Du separat generieren, z.B. mit einem Steckernetzteil welches 12VDC und 100mA ausgibt und den -9V-Festspannungsregler speist.

Eine weitere Möglichkeit wäre die Verwendung eines DC/DC-Wandlers, - dabei ist jedoch unbedingt darauf zu achten, daß Eingang und Ausgang galvanisch getrennt sind!

Gruß, woldig
woldig
 
Posts: 241
Joined: Fri Jan 03, 2014 1:47 pm

Postby matt01 » Tue Oct 15, 2013 12:00 am

Hallo Woldig

Danke für deine Antwort sowie deine Tips!

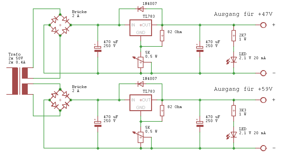
Den eingangs erwähnten Trafo habe ich gegen einen mit folgenden Werten getauscht: 2x 50V 2x 0,4 A.

Finde diesen besser geeignet.

Ich habe mich bezüglich des TL783 schlau gemacht und versucht einen Schaltplan zu entwerfen (+5V und -9V nicht berücksichtigt).

Wäre dir dankbar wenn du einen Blick draufwirfst und evtl. Ergänzungen oder Änderungen vorschlägst.

Die LED's im Schaltplan dienen als Last, damit der
TL783 im Leerlauf die gewünschte Spannung am Ausgang bereitstellt, gemäss Datenblatt sollten es 15 mA sein.

Werde die Tage mal die Ausgangspannungen des Trafos unter last ermitteln.
Attachments
1702A-supply.PNG
matt01
 
Posts: 3
Joined: Fri Jan 03, 2014 2:02 pm

Postby woldig » Wed Oct 16, 2013 12:00 am

Hallo Matt01!

Du schreibst eingangs, Du benötigst +47V bei 500 mA und bei +59V ist die Belastung noch unbekannt. Dein Trafo wird aber nur 400mA je Wicklung liefern, somit ist er für +47V mit 25% unterdimensioniert, bei +59V wissen wir es nicht. Wenn die Sekundärwicklungen des Trafo tatsächlich 50V liefern, so bietet es sich an sie zur Stromverstärkung parallel zu schalten.

Deine Schaltungen sind grundsätzlich in Ordnung. Die Spannungsregler TL783 hatte ich nur beispielhaft genannt, gegen deren Verwendung ist aber nichts einzuwenden. Du solltest Dir jedoch das Datenblatt (datasheet) für die Spannungsregler einmal ansehen. Dort findest Du nicht nur die Grundschaltungen sondern auch Nutzungsinformationen, z.B., daß der Spannungsregler mit min. 15 mA belastet werden muß damit er zuverlässig arbeitet ((offene) Klemmenspannung).

Die vier Kondensatoren scheinen mir jedoch überdimensioniert. Als Ladekondensator hinter der Gleichrichtung in Ordnung, hinter den Reglern würde ich zunächst mit 10uF beginnen. Ein Elektrolytkondensator verhält sich im Einschaltmoment wie ein Kurzschluß, um sich dann auf die Betriebsspannung aufzuladen, d.h. im ersten Moment fließt ein großer Strom der die Spannungsregler (max. 700mA) zunächst schließen könnte (Kurzschlußschutzverhalten)!?!

Die LED am Ausgang sehe ich kritisch. Die Vorwiderstände der LED müssen auf max. Ausgangsspannung der Regler berechnet werde, um zu verhindern, daß die LED beschädigt werden falls max. Ausgangsspannung (ungewollt) eingestellt wird. Dieses kann aber bedeuten, bei richtig eingestellter Betriebsspannung leuchten sie nicht oder sind zu dunkel. Werden die LED vor den Reglern geschaltet besteht das Problem nicht.

Das Datenblatt für den TL783 sowie Anregungen zu Berechnung von LED-Vorwiderständen findest Du im Internet.

Gruß, woldig
woldig
 
Posts: 241
Joined: Fri Jan 03, 2014 1:47 pm

Postby matt01 » Wed Oct 16, 2013 12:00 am

Hallo Woldig

- Du schreibst eingangs, Du benötigst +47V bei 500 mA und bei +59V ist die Belastung noch unbekannt.

-- Stimmt, mein Fehler, hätte da noch eine Korrektur meinerseits anbringen sollen.
Nach gründlicher Recherche steht fest: +47V max. 300 mA und +59V max. 100 mA.

- Du solltest Dir jedoch das Datenblatt (datasheet) für die Spannungsregler einmal ansehen. Dort findest Du nicht nur die Grundschaltungen sondern auch Nutzungsinformationen, z.B., daß der Spannungsregler mit min. 15 mA belastet werden muß damit er zuverlässig arbeitet ((offene) Klemmenspannung).

-- Aus vorherigem Post:

Die LED's im Schaltplan dienen als Last, damit der
TL783 im Leerlauf die gewünschte Spannung am Ausgang bereitstellt, gemäss Datenblatt sollten es 15 mA sein.

- Die vier Kondensatoren scheinen mir jedoch überdimensioniert.

-- Ich habe mich von dieser Schaltung hier verleiten lassen.
Jetzt weiss ich auch für was die "dicken" 5W Widerstände gut sind.

- Die LED am Ausgang sehe ich kritisch.

-- Werde dort an Stelle der LEDs jeweils einen genügend dimensionierten Widerstand einsetzen.


Schonmal vielen, vielen Dank für deine Hilfe!

Matt01'
matt01
 
Posts: 3
Joined: Fri Jan 03, 2014 2:02 pm


Return to Allgemeines Elektronik-Forum

Who is online

Users browsing this forum: No registered users and 1 guest