Bonjour,
- Je me lance dans Kicad depuis peu mais malgré la lecture des tutos et doc associés, impossible de me sortir un CI ( en plus sur des cas simples)...
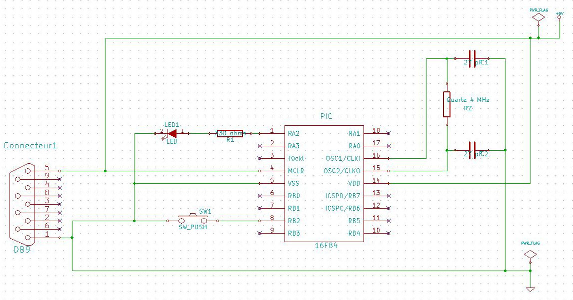
- Le test de contrôle électrique du schéma est "sans fautes" mais en passant au CI ( .brd) avec un fichier .net sans problème, le chevelu me fait apparaitre des liaisons qui ne figurent pas sur le schéma, le tracé des liaisons concernées m'est refusé et le test ERC m'indique bien que certaines "pads" ne sont pas connectées !
exemple j'ai les pins VSS( retour alim) et VDD ( alim 5V ) d'un composant PIC qui apparaissent liées par le chevelu ce qui est, il faut le dire, très gênant !
Question : peut-on corriger ( et comment ) des liaisons à ce stade alors que le schéma ne les fait pas apparaitre ?
merci d'avance




