Heeft iemand ervaring met een 555 timer ic gebruikt als klasse d versterker.
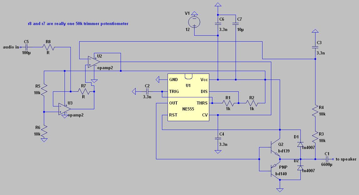
Ik heb onderstaande schakeling gebouwd(3 channel 555 class 5 amp) met een BD139/BD140 pushpull uitgangstrapje. (555 pwmqf2)
Echter zonder terug koppeling!
Tot mijn grote verbazing was de kwaliteit vrij behoorlijk, geen top end hifi maar wel een degelijk klank, in klasse d !


