Attention ! Fermeture imminente du forum d’Elektor (pour en savoir plus, cliquer ici). À partir du vendredi 1er mars il ne sera plus possible de s’identifier sur ce forum, mais son contenu restera disponible en lecture seule jusqu’à la fin du mois. Le 1er avril, il sera fermé définitivement.

Comment ruser, sans la fonction hibernate.

Améliorer, modifier, adapter... les circuits qui marchent!

Postby treels » Thu Jan 16, 2014 12:00 am

Hello,

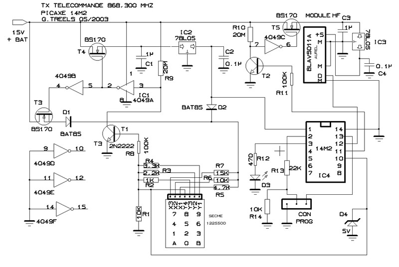
Il y a quelque mois, on m'a demandé une télécommande simple, (99 ordres en TTR), à base de pic.

Comme ces jours ci, je participe à une autre discussion, ailleurs, j'ai ressorti le bébé, et je me suis dis, que ça interesserait peut-être ici aussi.

La partie PIC, TX, et gestion clavier-ADC est assez banale, c'est plutôt la gestion de l'alim, qui est plus croustillante (Hein, Florent ?)

La conso, en veille, est très inférieure au µA.

Voila la chose :


'
Qui ne supporte la critique ne progressera point.
User avatar
treels
 
Posts: 807
Joined: Fri Jan 17, 2014 4:34 pm

Postby chimimic - remy mallard » Sat Jan 18, 2014 12:00 am

Bonjour,

j'ai déjà utilisé un petit FET pour "armer" un PIC (usage dans une veilleuse pour enfants), mais n'avais pas encore exploré l'idée pour le clavier.

Merci pour l'astuce !

Amicalement,
Rémy
chimimic - remy mallard
 
Posts: 219
Joined: Fri Jan 17, 2014 4:42 pm

Postby treels » Tue Jan 21, 2014 12:00 am

Merci, Remy.

Tiens, Florent n'a pas bronché. L'est malade ? Hou hou ...
Qui ne supporte la critique ne progressera point.
User avatar
treels
 
Posts: 807
Joined: Fri Jan 17, 2014 4:34 pm

Postby iso14000 » Tue Jan 21, 2014 12:00 am

'lut

en électronique automobile (presque 9 ans là dedans) , la plupart des calculos n'ont pas de micro "vérilopoair", d'ailleurs on s'en fout car il y a 10ans il ne fallait pas téter plus de 1mA hors APC (après contact)

et c'était donc l'alimentation que l'on coupait avec un MOS en général.
C'est l'APC qui réactive l'alimentation et le micro génère très vite un auto-maintien
quand son job est fini (APC disparait) ben... il se suicide

et en général avec ça, toutes connexions confondus ça tète 100µA max

A++
tant qu'un auteur sera aussi un modérateur ici (et donc plaignant et juge) je serais un Troll assumé
iso14000
 
Posts: 3083
Joined: Fri Jan 03, 2014 1:55 pm

Re: Comment ruser, sans la fonction hibernate.

Postby treels » Mon Jun 06, 2016 5:12 pm

Bonjour, les gens d'ici.

Il y avait un moment que je n'avais plus visité le site (trop de ... dans la zone 'entend les puces tousser", hé, hé, Iso ...).

Bon, soyons sérieux.
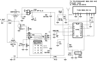
Suite à une demande client (la retraite ? Tu parles !), j'ai du repenser la télécommande précitée, en 869Mhz, et toujours sans fonction hibernate. Mais, avec une nette simplification.
La conso, au repos, se limite à 0.8µA.

Voila la chose :

tx869.jpg


T1, T2, et T3 se comportent comme un simple relais CRT.
R12, R13 nous renseigne sur l'état de la pile. C1 n'est qu'un "réservoir", juste utile dans la période de basculement RT.

Les choix de T1 et T3 ne sont pas innocent. T3 doit avoir un gain assez important (d’où le choix d'un darlington), et, T1 est celui qui a le plus brillamment passé les test de la simu, d'abord, et de la platine ensuite.

Pour IC2, il faut juste un low drop, qui puisse encaisser les (presque) 400mA du TX. (500mw HF, dans l'antenne fournie par Radiometrix).

Et, hop, une télécommande 10 voies, pour un bel automatisme d'irrigation de serres à fraises (miam !).

A plus, les gens.

Georges.
Qui ne supporte la critique ne progressera point.
User avatar
treels
 
Posts: 807
Joined: Fri Jan 17, 2014 4:34 pm


Return to Mon circuit marche

Who is online

Users browsing this forum: No registered users and 1 guest