guy2 wrote:tu as corrigé quelque chose ?
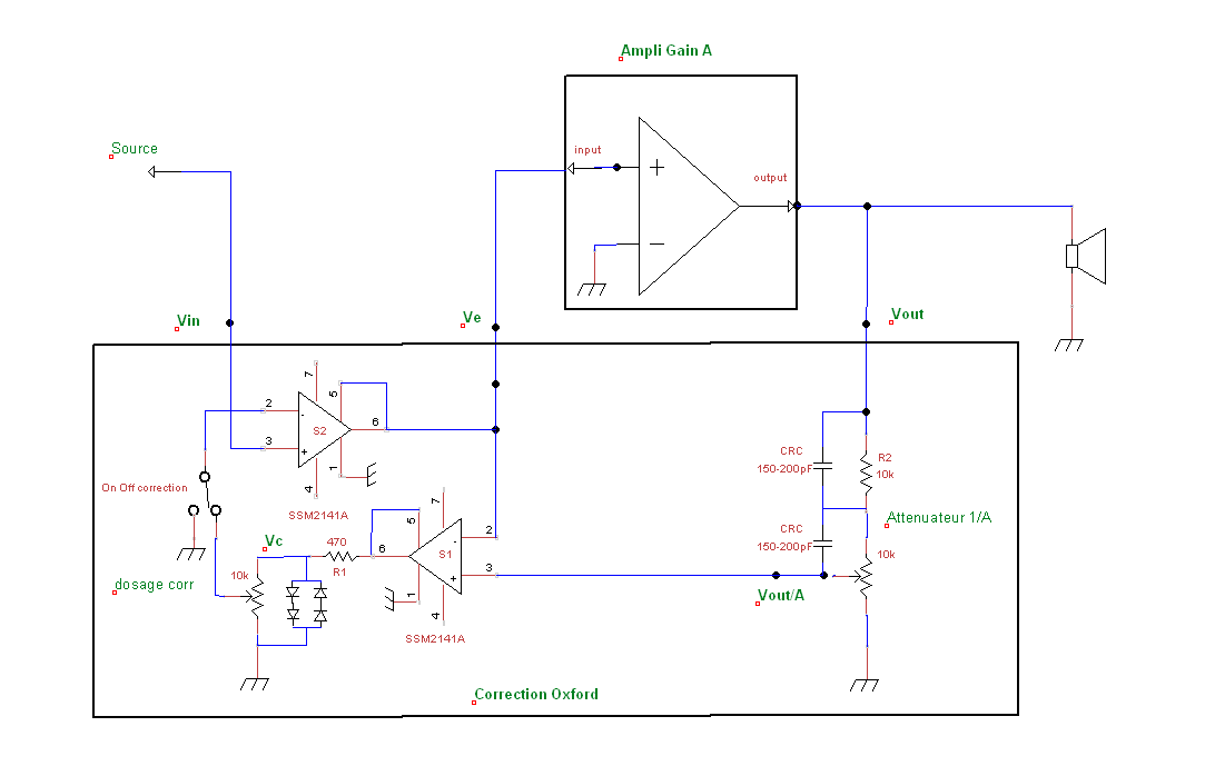
Oui. J'ai remplacé les 2 AOP, supprimé CRC qui me pourrissais totalement le signal en HF et remis C1 et C2. Même sur la version SSM2141 j'ai aussi remplacé les AOP. Concernant la version LM833N, je vais soit reprendre des AOP mais chez mon fournisseur ce coup ci ou alors les remplacer par des LME49720. Je vais d'abord me focaliser sur la version SSM2141 et notamment ta solution de 2 cellules RC afin d'éliminer ces oscillations. Les AOP en ma possession sont peut-être mauvais et surtout j'avais remarqué d'importantes disparités entre-eux lors des remplacements. Sans toucher les réglages les résultats étaient différents sans pour autant résoudre les problèmes rencontrés. Le problème avec les AOP c'est que même les fournisseurs les plus sérieux peuvent se retrouver avec des mauvaises séries de composants et extérieurement, rien ne différencie le bon du mauvais, c'est une fois sur l'appareil que l'on peut s'en rendre compte
Bonne soirée à vous tous !
Eric.








