minirocker wrote:Me revoilà. Je viens de virer C1 et C2 mais j'ai du intervenir sur P2 qui était presque à fond ce qui me donnait exactement le même résultat à 10 et 20KHz sur les derniers oscillogrammes. C'est pas parfait mais en mettant P2 presque au minimum voilà ce que cela donne :
Bonsoir Eric
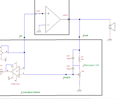
Il y a quelque chose qui coince, et P2 ne devrait pas avoir d’effet.
On relie, par un fil, Ve au point milieu du potar (Vout/A),
On a donc le même signal Ve sur les 2 entrées de S1.
La sortie Vc est donc à zéro (il n’y a rien à corriger puisque le fil n’apporte aucun défaut).
Si Vc est à zéro, alors, en sortie de S1, Ve=Vin, quelque soit la fréquence (audio)
Et P2 n’a aucun effet puisqu’il n’y a rien à doser.
Tu devrais donc trouver la même chose qu’avec les SSM2141, quelle que soit la position de P2.
Guy









