Bonsoir.
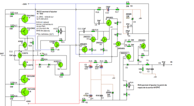
En découplage de cathodes, les condensateurs Elna Silmic II ont bonne réputation, il semblerait que les Panasonic OSCON aluminium polymères, condensateurs solides, seraient des concurrent sérieux, voire plus performants (faible ESR) et longue durée de vie, y a t'il eu des essais effectués avec ce genre de condensateurs, si oui, comment ont- ils jugés?
Merci de vos commentaires.
A+.
vgg ggv
[/quote]

