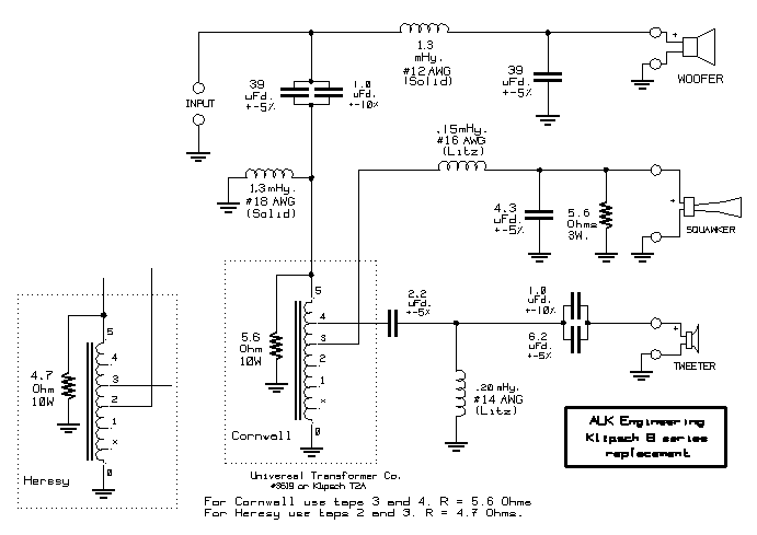
Bon, comme j'aime bien "bidouiller", j'envisage d'améliorer les filtres de mes Klipsch Cornwall III. Améliorer ou changer.
J'ai en effet trouvé un filtre passif à 3 voies, coupures 800 et 5000Hz, qui pourrait convenir : http://www.toutlehautparleur.com/beyma-f300-3v.html
J'aimerais avoir vos avis éventuels sur ce filtre, qui contient déjà moitié moins de composants que ceux d'origine Klipsch (montés avec des condos jaune clair sans marque, bôffff....)
Je suis partisan du fil droit avec du gain, comme disait Harman Kardon autrefois
D'autre part,après avoir fait réviser les éléments de ma chaîne(lecteur Metronome Technoliogie CD8 S et ampli Pass Labs INT 30), j'ai toujours des petites duretés sur les voix, donc là ça doit venir des enceintes....Les cordons ampli-enceintes sont des Kimber 8VS, donc pas agressifs du tout, et les câbles de modul sont du DIY longtemps testés et bons aussi.


