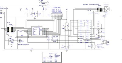
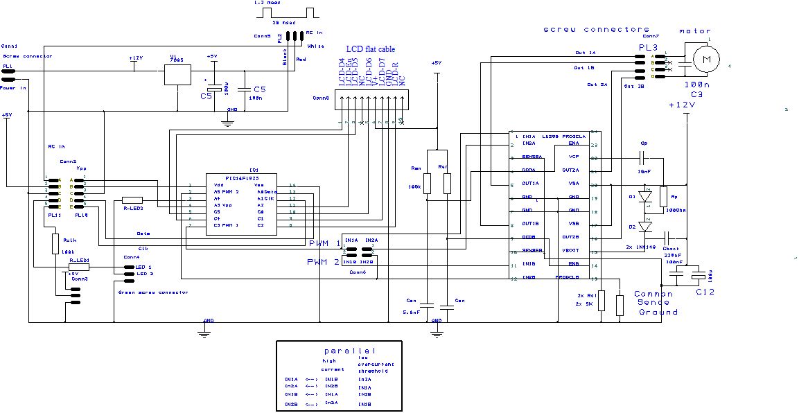
In Elektor 7 (julie/augustus) p 32-36 staat in een artikel deze RC snelheidregeling beschreven. En zoals het gaat, staat de ontwikkeling niet stil. De schakeling werkt erg goed met een accu locomotief (spoor I 45 mm). Echter met een andere loc had ik problemen. Na contact met Analog Device, de leverancier van de brugschakeling, zijn een tweetal verbeteringen voorgesteld (zie ook https://ez.analog.com/message/154127#154127 ).
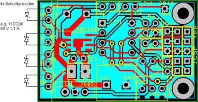
1. In de brugschakeling zitten geen diodes ter bescherming van de FET's. Ik heb deze op de volgende wijze toegevoegd.
2. De problemen met de andere loc waren dat de schakeling bij hogere belastingen instabiel werden. Er werd aangeraden extra spoelen in de leidingen naar de motor te plaatsen. Ik heb 2 spoelen van 1 mH elk in de beide stroomdraden naar de motor geplaatst. Dit gaf wel een verbetering maar nog steeds niet afdoende. Zodra ik meer weet kom ik daar op terug.
Groetjes
Jan Lichtenbelt



